于二零二五年四月十七日更新
在本应用笔记中,我们介绍了测量线性稳压器增益和相位的详细信息。 我们使用注入变压器将小信号注入反馈回路,并观察两个不同负载电容器的相位裕度。 此过程与 Moku:Go、Moku:Lab 和 Moku:Pro 兼容。
频率响应分析仪
Moku:Lab 频率响应分析仪 (FRA) 在 Moku 输出端驱动扫频正弦波,同时测量 Moku 输入端接收到的信号幅度(或功率)和相位。 这可用于测量被测系统或设备的传递函数,从而创建振幅和相位与频率的关系图,通常称为波德图。 在此应用中,我们将扫频正弦注入线性稳压器的反馈环路并评估控制环路的相位裕度。
线性稳压器设计包含一个反馈回路以维持电压调节。 为了测量控制回路响应,我们需要注入干扰信号。 这通常通过在控制环路中插入一个小阻值电阻器来实现。 这被称为注入电阻(R注射),然后我们可以通过它注入测试或干扰信号。
Moku:Lab 与大多数测试设备一样,具有接地的输入和输出。 R注射 没有接地连接,因此我们需要一种方法来隔离 Moku 输出。 这是通过使用变压器完成的,在我们的应用中,我们使用 Picotest 的注入变压器(型号 J2101A)。
测试设备和设置
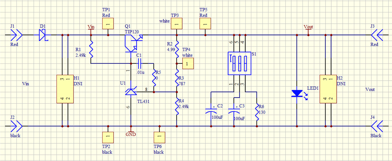
我们选择测试的设备是 Picotest VRTS 1.5 板,图 1 是原理图。 该板实施并联稳压器 (U1),控制 BJT (Q1)。 输入电压范围为 7-10v,输出由电阻对 R3 和 R4 预设为 3.3v。 该 VRTS 板为探测提供了合适的分线点,注入电阻 R2 位于反馈回路中,其值为 4.99 欧姆。 测试点 TP3 和 TP4 为注入器变压器和测量探头提供连接。 S1 提供选择输出电容 C2 或 C3 的选项,均为 100uF。 C2 是铝电解电容,C3 是钽电容。 此外,可选择 R6 以提供 25mA 负载。 LED 指示 VRTS 已通电并正在运行。

图1: VRTS1.5原理图
![]() |
![]() |
|
图1: VRTS1.5原理图 |
图1: VRTS1.5原理图 1: 输入电源+8v |
图 2 显示了使用 Moku:Lab、Picotest 变压器和 VRTS1.5 评估板的测试设置,而图 3 显示了连接的特写。 Moku:Lab 输入 #2 探头连接到 TP3,而 Moku 输入 #1 探头连接到 TP4。
Moku 输出 #1 通过注入变压器驱动扫频正弦波,然后穿过 R注射. Moku:Lab 输出 #2 未使用。
由于我们对调节器的传递函数感兴趣; 我们使用 Moku:Lab 输入 #2 和输入 #1 来测量注入电阻器两侧的信号。
Moku:Lab 结合了基于 iPad 的灵活用户界面,我们设置了 Math 通道以提供输入 2 / 输入 1 以绘制波德图或传递函数。
初步绘图结果
Moku:Lab 频率响应分析仪的配置为在 -100dBm 信号强度下扫描 10 Hz 至 15 MHz。设置和结果如图 4 所示,显然远非理想。整个图中存在明显的噪声,尤其是在 1kHz 以下。

图4: 初始图
- 数学频道(橙色) 显示控制回路的传递函数。
- 输入 1(红色) 以及 输入 2(蓝色) 显示的完整性。
- Moku:Lab 界面可以快速轻松地放置光标进行测量。
- 由于噪音很大,该图没有多大用处。
改进的地块
通过调整平均值(最少 200 毫秒或 100 个周期)并稍微增加稳定时间(最少 20 毫秒或 20 个周期),我们可以显着降低图中噪声的影响。

图5: 降低噪音,略微过载
配置平均和稳定时间; 这导致噪音大大降低。 值得注意的是 0dB 交叉点处的轻微非线性。 这可能是由于驱动扫频正弦太大。 在 100-300 kHz 范围内的相位图上有明显的噪声。 我们在下一个图中通过仔细选择足够而不是过量来改进这一点。

图6: 最终波特图,钽电容器
除了之前设置的平均和稳定时间外,我们现在将驱动扫频正弦波减少到 -30dBm,使用 AC 耦合使用 1Vpp 输入范围。 0dB 交叉在 6.39kHz 和 36.9 度的相位裕度处是线性的。
现在我们要检查改变负载电容器时稳压器响应的差异。 在前面的图中,我们通过 S100-1 启用了 2uF 钽负载电容器。 现在我们通过 S100-1 启用 1uF 电解电容。 图 7 显示了生成的图。

图7: 带电解负载电容器的波德图
0dB 交叉在 8.461kHz 处是线性的,相位裕度大大增加到 75.295 度。
结语
在本应用说明中,我们演示了使用带有注入变压器的 Moku:Lab 频率响应分析仪来检查线性稳压器的频率响应。 调整扫频正弦波输出功率,将适当的样本平均化,产生清晰的调节器传输函数图、伯德图。
此外,我们还说明了两个不同输出负载电容器的相位裕度差异。
Moku:Lab 界面使仪器设置变得快速和简单; 而波特图的简单共享(通过 iCloud 屏幕截图)可以有效地准备本文档中使用的图形。


